Paso 10 - Añadir un Subflujo

Introducción al Paso 10

En este paso usted introducirá un subflujo. Utilizar un subflujo es una forma de agrupar lógicamente un conjunto de eventos y estados (en este caso, sanciones). Subflows puede ser reutilizado dentro del mismo flujo y en diferentes flujos en el mismo modelo (fácil de hacer, amigable para el BA) o en diferentes flujos en cualquier modelo (necesita un desarrollador).

Si usted está familiarizado con la modelación de casos de uso, un subflujo es exactamente lo mismo que un caso de uso que es INCLUDED en otro.

Para este caso de uso, usted llamará al subflujo de sanciones una vez que haya completado la validación de la cuenta del deudor y la validación haya sido aprobada.

Usted introducirá el siguiente flujo de sanciones:

  • Se envía una solicitud a un nuevo dominio externo de sanciones.

  • Si la respuesta es 'sin coincidencias', continúe procesando el pago.

  • Si la respuesta es 'hit', se esperará una segunda respuesta que será 'pass', 'fail' o 'block'.

  • Si la respuesta es 'fail', entonces la transacción es rechazada.

  • Si la respuesta es 'bloquear', entonces la transacción se gestionará manualmente y el pago se terminará.

intro 10
Figura 1. La vista del proceso empresarial de lo que usted está construyendo en este paso.

Creando un nuevo Subflujo

Puede crear un nuevo subflujo haciendo clic derecho en su modelo desde el panel izquierdo y seleccionando Nuevo>v2Fo>SubFlow.

Asigne un nombre al subflujo, y ha creado un subflujo inicial que debería verse algo así:

step 10 1

Rellenando el subflujo

Usted verá que un subflujo se establece exactamente de la misma manera que un flujo, donde define sus estados y eventos y los añade a sus comportamientos de iniciación, entrada y evento.

Ahora que ha estado creando y actualizando flujos durante un tiempo, intente construir un flujo de sanciones válido por su cuenta. Necesitará:

  • Cree un dominio externo para representar el sistema de sanciones.

  • Cree una única solicitud de sanciones con múltiples respuestas para un 'Hit', 'No Hit' y la 'Respuesta Final'.

  • Cree una nueva biblioteca de códigos de respuesta para los posibles códigos de 'Respuesta Final' de sanciones ('Aprobar', 'Rechazar' o 'Bloquear')

  • Defina sus estados y eventos en el subflujo.

  • Cree un comportamiento de iniciación en el subflujo.

  • Incorpore esas respuestas en el comportamiento de entrada en el subflujo.

  • Complete el subflujo creando el comportamiento del evento.

Dominio Externo

Una vez que haya terminado, su nuevo dominio externo debería verse así:

step 10 2

Biblioteca de Códigos de Respuesta

Su biblioteca de códigos de respuesta actualizada debería verse así:

step 10 3

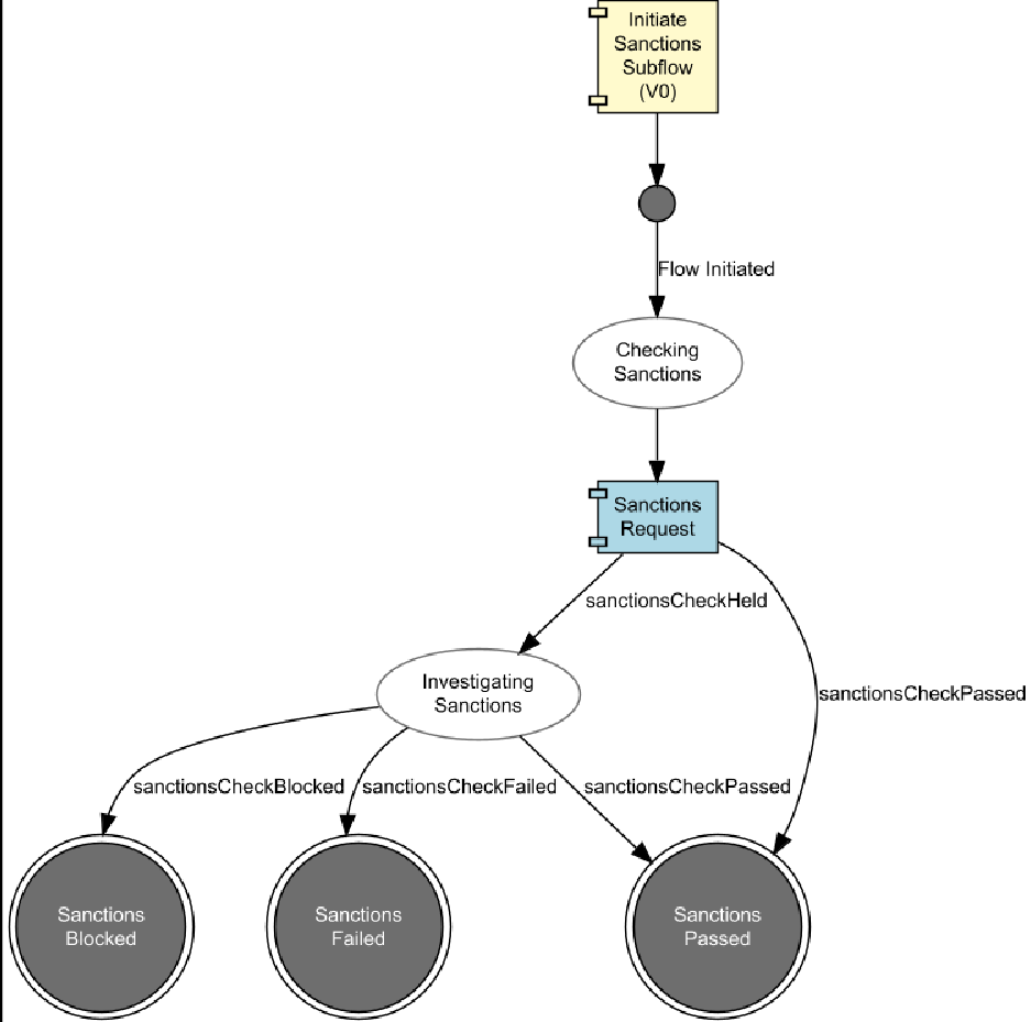
subflujo

Y su subflujo debería verse así:

step 10 4
El estado global para todo en el subflujo es 'PENDIENTE' porque deseamos que todos los subestados sean visibles en el Tablero IPF bajo ese estado global. Puede crear una nueva biblioteca de estados globales solo para el subflujo de sanciones y utilizar esos en su lugar si lo desea.
step 10 5
step 10 6
step 10 7
step 10 8

subflujo Gráfico

Si usted observa el gráfico de su subflujo, verá que se parece a esto:

step 10 9

Agregue el subflujo a Event Comportamiento

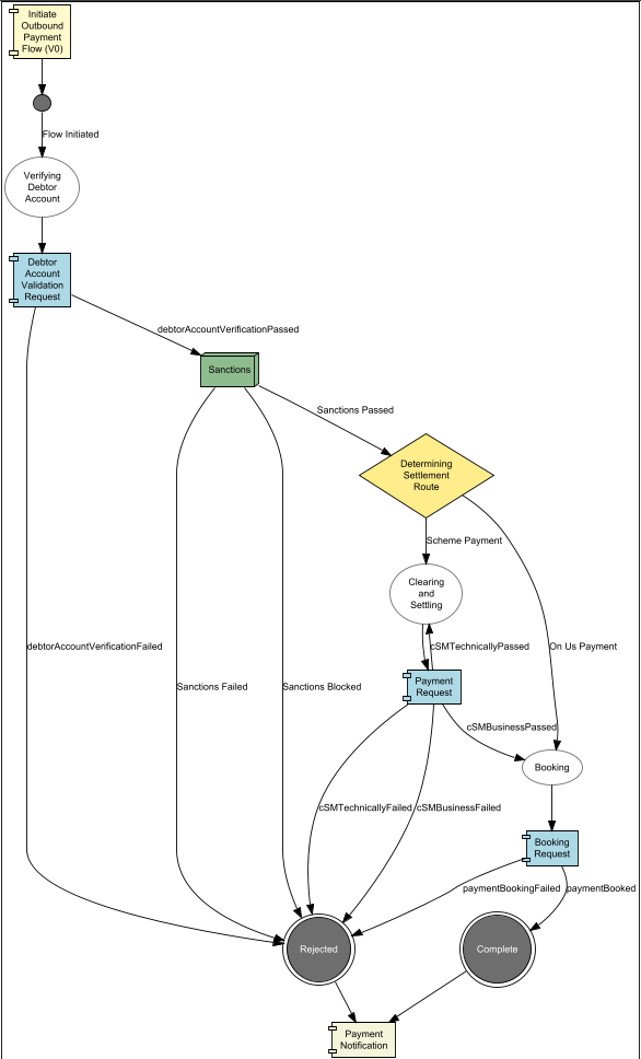
Ahora que ha creado un subflujo de sanciones reutilizable, puede integrarlo en su flujo.

Añada un subflujo Sub State

Primero que todo, debe colocarlo en el lugar correcto.- Una vez que se haya superado la validación de la cuenta, usted deberá verificar las sanciones antes de decidir si se trata de un 'Pago Interno' o un 'Pago por Esquema'.

En el primer comportamiento del evento, elimine la decisión de 'Mover a State’y presione Ctrl+Space. Tendrá la opción de crear un estado de subflujo, así que elija esa opción y el comportamiento de su evento debería verse así:

step 10 10

Nombre el subflujo

Al igual que las decisiones, que usted utilizó en un paso anterior, los subflujos pueden utilizarse múltiples veces dentro de un flujo, por lo que necesita un nombre único cada vez que se utiliza un subflujo. Usted nombra este uso particular de un subflujo escribiendo el nombre del estado del subflujo en 'Mover a’s tate' columna, y utilice Ctrl+Space en la columna 'realizar acción' para referirse al subflujo que ha definido.

En su caso de uso, usted va a llamar al subflujo de sanciones una vez antes de ser enviado a compensación, así que llamemos al subestado 'Sanciones'.

step 10 11

Agregar acción de subflujo de llamada

Una vez que haya movido el pago al subestado del subflujo, también debe instruir al flujo para que envíe efectivamente el pago al subflujo.

Reemplace la 'Realizar Acción' (que actualmente es la decisión) con una llamada a un subflujo eliminando la entrada actual y presionando Ctrl+Space y luego seleccionando el subflujo que ha creado.

Si usted hubiera creado múltiples subflujos, todos esos subflujos estarían disponibles para seleccionar.

step 10 12

Termine. Event Comportamiento

Ahora que ha creado un nuevo subestado de 'Sanciones', puede especificar qué debe suceder cuando el pago se encuentre en ese estado.

Para los subflujos, un estado terminal es el equivalente a un evento (es decir, un evento terminal en un subflujo se utiliza para mover el pago de un estado a otro en el flujo que lo llama).

Si recuerda, usted creó tres estados terminales en el subflujo: 'Sanciones Aprobadas', 'Sanciones Bloqueadas' y 'Sanciones Fallidas'.- debe agregar estos en el comportamiento del evento del flujo de llamadas.

Agregue dos nuevos comportamientos de evento como se muestra a continuación.

Debe construir la decisión que eliminó del comportamiento del evento 1 en el nuevo comportamiento del evento (en este caso 11).
step 10 13

Revise el Diagrama de Flujo

Ahora puede ver que el subflujo llamado se muestra en el visor de flujo como un cuadro verde. Los eventos que salen del subflujo son los estados terminales que usted definió dentro del subflujo.

También puede expandir el subflujo dentro del mismo gráfico si lo desea.

step 10 14