4. /determinar-entidad-de-procesamiento

Propósito

Flujos de implementación del cliente diseñados para procesar pagos así como IPF CSM Services tienen la necesidad de saber para qué "Entidad de Procesamiento" están procesando el mensaje (pagos, devoluciones, consultas, etc.). Consulte Entidad de Procesamiento para saber más sobre el Processing Entity configuración dinámica.

Conocer la entidad de procesamiento ayuda a los flujos de clientes a enriquecer el contexto de procesamiento en los mensajes, lo que permite que las transacciones sean visibles para los equipos de operaciones adecuados en IPF. Operational Dashboard y en ODS.

También puede ayudar a las implementaciones del cliente a recuperar y utilizar configuraciones dinámicas y estáticas que son específicas para cada entidad de procesamiento.

El punto final /determine-processing-entity ofrece las características requeridas para determinar la entidad de procesamiento asociada con los identificadores de industria proporcionados.

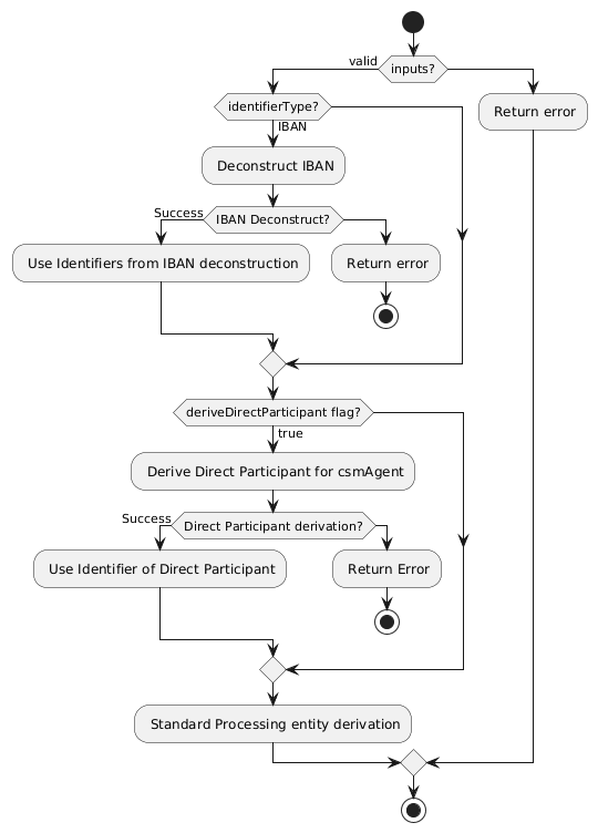
Derivación de Entidad de Procesamiento Estándar Vs Derivación de Entidad de Procesamiento mediante la derivación de participante directo

Derivación de Entidad de Procesamiento Estándar

  1. El identificador de la industria utilizado para determinar la entidad de procesamiento se verifica por su presencia en dos configuraciones dinámicas, "Entidad de Procesamiento" y "Configuraciones de Procesamiento Genéricas".- "Partes Intra Entidad". Esto se denomina "Derivación de entidad de procesamiento estándar". El identificador de la industria es el identificador de la parte en el mensaje que el CSM el servicio o el flujo del cliente ha determinado ser la entidad de procesamiento (por ejemplo, puede ser un BIC o un código de compensación nacional que pertenezca a InstdAgt, InstgAgt, DbtrAgt o CdtrAgt) e incluido en la solicitud de entrada al punto final /determine-processing-entity.

  2. Al determinar la entidad de procesamiento de esta manera, el servicio también puede referirse a datos de la industria a través de la deconstrucción del IBAN o la búsqueda en el "Directorio de Entidades de Parte" para obtener el tipo de identificador requerido asociado con el valor de entrada proporcionado, de modo que se pueda determinar la entidad de procesamiento incluso si las Partes Intra Entidad no registran el tipo de identificador proporcionado (por ejemplo, una entidad de procesamiento ha registrado partes intra entidad utilizando valores BIC pero el determine processing entity La solicitud se realiza con un código de compensación nacional. En estos casos, el servicio puede derivar el BIC asociado con el código de compensación nacional utilizando datos de la industria disponibles en el directorio de entidades de las partes. Este valor de BIC derivado se utiliza luego para determinar la entidad de procesamiento utilizando los BIC disponibles en las partes intraentidad.

  3. La determinación de la entidad de procesamiento estándar se ejecuta para una solicitud cuando el deriveDirectParticipant la bandera está configurada a FALSE o el valor de la bandera no está establecido en la entrada (valor predeterminado FALSE).

Derivación de la Entidad de Procesamiento mediante la derivación del participante directo

  1. En la mayoría de los casos, los mensajes entrantes procesados por CSM El servicio contiene el participante directo (por ejemplo, en InstdAgt) y esto puede ser utilizado para determinar la entidad de procesamiento utilizando "Determinación de Entidad de Procesamiento Estándar" (como se explicó anteriormente).

  2. Sin embargo, algunos CSM pueden no incluir el identificador del participante directo en los mensajes entrantes. En estos casos, el CSM El servicio que procesa el pago entrante puede querer derivar el participante directo asociado con el CdtrAgt primero y luego determinar la entidad de procesamiento utilizando el identificador del participante directo. Esto permitiría que los pasos de procesamiento requeridos se ejecuten con la entidad de procesamiento del participante directo, antes de ejecutar los pasos para el participante indirecto (donde la entidad de procesamiento deberá ser determinada nuevamente por los flujos de implementación del cliente utilizando el identificador del CdtrAgt).

  3. Al solicitar la determinación de la entidad de procesamiento mediante la derivación del participante directo, el solicitante también debe conocer los identificadores csmAgent de los CSM registrados en CSM Configuración dinámica del participante.

  4. Una vez que se ha derivado el participante directo, la determinación de la entidad de procesamiento sigue la "Determinación de la Entidad de Procesamiento Estándar" como se explicó anteriormente, pero utilizando el identificador del participante directo derivado.

Esto puede explicarse utilizando el flujo a continuación:

processing-entity-determination

Valores de csmAgentId

El CSM Reachability el servicio utiliza los siguientes valores para el atributo csmAgentId al cargar los datos del participante para CSM Agentes. Al solicitar la derivación de participantes directos para un dado CSM, se debe utilizar el csmAgentId correspondiente en la solicitud.

CSM valor de csmAgentId

EBA PASO2 SCT

PASO2 SCT

EBA RT1

RT1

CONSEJOS

CONSEJOS

SIC Instant

SicInst

Consideraciones importantes para la determinación de la entidad de procesamiento

  1. Un mensaje de pago que está siendo procesado por un flujo o un CSM Service puede tener múltiples partes e identificadores de industria asociados (por ejemplo, InstdAgt, InstgAgt, DbtrAgt, CdtrAgt, etc.). Es responsabilidad del flujo(s) y el CSM Service para determinar cuál de las partes disponibles en el mensaje es la entidad de procesamiento en cada etapa del procesamiento y transmitir el identificador de la industria asociado al punto final para determinar el ID de la entidad de procesamiento vinculada y enriquecer el pago.

  2. Determinar qué parte del mensaje es la entidad de procesamiento no está en el alcance de la CSM Reachability servicio. El alcance del servicio se limita a determinar el ID de la entidad de procesamiento asociado con un identificador de industria seleccionado por el solicitante.

  3. /determine-processing-entity deberá ser llamado múltiples veces para determinar la entidad de procesamiento donde se están procesando los mensajes para dos o más entidades que están definidas como entidades de procesamiento. Por ejemplo, un pago entrante enviado a un participante indirecto o una transferencia intra-grupo.

  4. Es responsabilidad del API El consumidor debe proporcionar entradas válidas al servicio en la solicitud. Las entradas incorrectas pueden llevar a que no se determine una entidad de procesamiento o a que se determine una entidad de procesamiento incorrecta. Estas incluyen:

  5. Identificador de la parte correcta en el mensaje para determinar a esa parte como entidad procesadora (cualquiera de DbtrAgt, CdtrAgt, InstgAgt, InstdAgt, etc.)

  6. Valor correcto de deriveDirectParticipant bandera

  7. Corrija el valor de csmAgentId cuando se requiera la derivación del participante directo antes de determinar la entidad de procesamiento.

Uso El punto final /determine-processing-entity puede ser utilizado por los flujos de procesamiento y CSM Services para determinar la entidad de procesamiento utilizando identificadores de la industria disponibles en los mensajes

La entidad de procesamiento se determinó utilizando la API puede ser utilizado para:

  1. Enriquezca el contexto de procesamiento de los pagos.

  2. Utilice configuraciones estáticas y dinámicas específicas de la entidad de procesamiento localizada.

  3. Proporcione control de acceso basado en la entidad de procesamiento en el panel de operaciones de IPF o en la interfaz gráfica de usuario específica del cliente.

Referir Determine ejemplos de uso de la entidad de procesamiento para definiciones de flujo de uso de muestra.

determine processing entity usage.drawio

Configuraciones Dinámicas

El /determine-processing-entity API utiliza las configuraciones dinámicas a continuación para la determinación de entidades de procesamiento. La opcionalidad de las configuraciones dinámicas indica si las configuraciones dinámicas son obligatorias o no.

Configuración Dinámica Opcionalidad Propósito Referencia

Entidad de Procesamiento

Obligatorio

Las Entidades de Procesamiento deberán estar registradas con identificadores de la industria.

Entidad de Procesamiento

Configuración Genérica de Procesamiento - Partes Intra Entidad

Opcional

Las partes intraentidad pueden ser registradas con sus identificadores industriales individuales (Estos pueden ser identificadores de sucursal mientras que los identificadores industriales de la oficina central están registrados contra el Processing Entity).

Configuración de Procesamiento Genérica

Directorio IBAN Plus

Opcional

Se necesita el directorio IBANPlus si las implementaciones del cliente desean utilizar identificadores de tipo IBAN para determinar las entidades de procesamiento.

Directorio IBAN Plus

Estructura del IBAN

Opcional

Se necesita un directorio de la estructura del IBAN si las implementaciones del cliente desean utilizar identificadores de tipo IBAN para determinar la entidad de procesamiento.

csm-reachability:features/dynamic-configurations/industry-data/iban-structure-directory.adoc

Lista de Exclusión

Opcional

Se necesita un directorio de lista de exclusión de IBAN si las implementaciones del cliente desean utilizar identificadores de tipo IBAN para determinar la entidad de procesamiento.

Directorio de Lista de Exclusión

Directorio de Entidades de Parte

Opcional

El directorio de entidades de partes será necesario si las partes intraentidad están registradas mientras se realizan solicitudes de entrada para la determinación de la entidad de procesamiento con tipos de identificador no registrados en las partes intraentidad. Esto permite que el servicio busque los tipos de identificador requeridos en los datos de la industria y determine la entidad de procesamiento en función de los identificadores correspondientes recuperados de la fuente de datos de la industria.

Directorio de Entidades de Parte

Participante de CSM

Opcional

CSM Se requerirán datos de los participantes para que los CSM puedan derivar el participante directo asociado con un identificador.

CSM Participante

Solicitud y Respuesta

`/determine-processing-entity`sigue a continuación la estructura de solicitud y respuesta. Esta sección proporciona información sobre las propiedades de solicitud y respuesta, para detalles API especificaciones, por favor consulte CSM Reachability Service API

API Versión 2

Solicitud

Solicitar propiedad Descripción

identificadorDeEntidad

El identificador que debe utilizarse para derivar la entidad de procesamiento.

entityIdentifierType

El tipo de identificador que se proporciona en la solicitud. Los tipos de identificadores admitidos son BIC, NCC, LEI, IBAN y un identificador específico del cliente.custom identificador. Refiera Identificadores de Parte Explicados

entityIdentifierSubType

El sub-tipo del tipo de identificador que se está utilizando para la búsqueda. Consulte API especificaciones para los subtipos admitidos para cada tipo de identificador.

entidad País

Código de país ISO3166-2 del registro de entidad que se está consultando. entityCountry es obligatorio al consultar registros de tipo LEI.

DerivarParticipanteDirecto

1) Cuando TRUE - El CSM Reachability el servicio buscará un participante directo asociado con el identificador de parte proporcionado antes de utilizar el identificador del participante directo derivado para derivar la Entidad de Procesamiento

2) Cuando FALSE - El CSM Reachability el servicio buscará la Entidad de Procesamiento utilizando el identificador de parte proporcionado sin buscar el participante directo asociado. (Determinación Estándar de Entidad de Procesamiento)

Valor predeterminado si no se especifica:`FALSE`

csmAgentId

1) Condicionalmente obligatorio cuando DeriveDirectParticipant =TRUE

2) Esto es el CSM ID de agente utilizado para recuperar la lista de participantes para un dado CSM.

3) El CSM El ID de agente permite el CSM Reachability servicio para derivar el participante directo asociado con el identificador proporcionado y luego buscar la entidad de procesamiento utilizando el identificador del participante directo.

Respuesta

Propiedad de Respuesta Descripción

processingEntities

Una lista de identificadores de entidades de procesamiento que coinciden con los identificadores de la industria proporcionados en la entrada. En un conjunto de datos válido en una implementación del cliente, solo debe derivarse un identificador de entidad de procesamiento. Cuando se determinan múltiples identificadores de entidades de procesamiento, esto indica un conjunto de datos inválido que debe ser abordado.

código De Razón

Un código de razón propietario de IPF que indica una razón por la cual no fue posible determinar la entidad de procesamiento. Por favor, consulte Diccionario de Códigos de Razón para una lista detallada de códigos de razón.

razón Descripción

Descripción del código de razón devuelto.

Cuando se proporciona un IBAN en la solicitud, el IBAN es descompuesto por el servicio para utilizar identificadores derivados que determinen la entidad de procesamiento.