Documentation for a newer release is available. View Latest

Payment Scheduler

The main goal is to manage automatic FDP (Future-Dated Payment) scheduling commands on demand (create, update, delete). Those commands are related to the scheduler itself, NOT payments, and they are based on MPS external Domain Functions. Furthermore, this concept is using the Persistent Scheduler in order to store it inside the database.

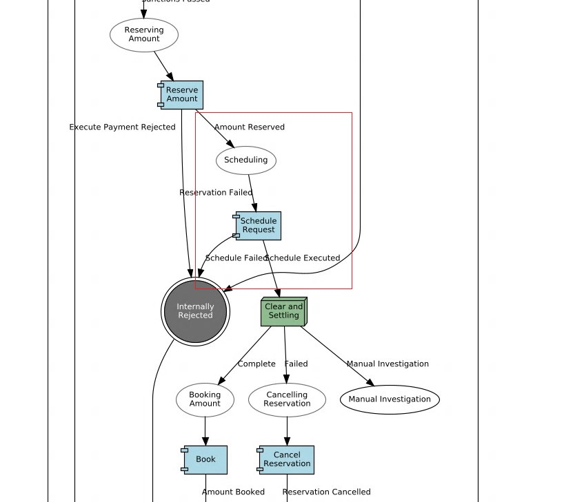
The overall schema for doing those is represented here:

payment scheduler flow

Schedule Function

This function serves the scheduler creation and in MPS, the request looks as follows:

Name Description Business Data Responses

Schedule Request

Schedule FDP with the appropriate lead time to correctly trigger the credit transfer on the execution date.

Scheduled time

Name: Schedule Response Description: Response to request Business Data: none Response Codes: AcceptOrReject Reason Codes: <no reasonCodeSet> Completing: true

Inside the MPS flow, this is a part where it happens:

scheduling flow mps

Now, let’s look into the code. The first part is a generated MPS action port, which needs to be implemented:

public interface PaymentSchedulerActionPort {

  CompletionStage<Void> execute(ScheduleRequestAction scheduleRequest);

}

The implementation is a key part here:

@Slf4j
@AllArgsConstructor
public class SamplePaymentSchedulerAdapter implements PaymentSchedulerActionPort {

    SchedulingModuleInterface schedulingModuleInterface;

    @Override
    public CompletionStage<Void> execute(ScheduleRequestAction scheduleRequest) {
        var cron = CronExpressionHelper.calendarToCron(scheduleRequest.getScheduledTime());
        var jobSpecification = JobSpecificationDto.builder()
                .jobSpecificationKey(new JobSpecificationKeyDto("DEBTOR_CT_JOB_ID"))
                .schedulingSpecification(cron)
                .jobRequestor(scheduleRequest.getId())
                .triggerCommand(new PaymentSchedulerCommand(scheduleRequest.getId()))
                .triggerIdentifier("triggerIdentifier")
                .build();
        return schedulingModuleInterface.scheduleJob(jobSpecification);
    }
}

You can notice we have instantiated our command within triggerCommand parameter. That command is presented below:

@Data
@AllArgsConstructor
public class PaymentSchedulerCommand implements SchedulingCommand {
    private String id;
}

Looks pretty basic, as we can see, it’s just an ID parameter within it. It implements SchedulingCommand interface from shared-scheduling library. Speaking of that library, there is another interface that must be used in order to work:

public interface SchedulingHelper {

    CompletionStage<Void> execute(String id, final SchedulingCommand request);

    boolean supports(SchedulingCommand request);
}

Our implementation is here:

@Slf4j
@RequiredArgsConstructor
public class PaymentSchedulerHelper implements SchedulingHelper {

    @Override
    public CompletionStage<Void> execute(String s, SchedulingCommand schedulingCommand) {
        PaymentSchedulerCommand paymentSchedulerCommand = (PaymentSchedulerCommand) schedulingCommand;
        return CredittransferDomain.paymentScheduler()
                .handle(new ScheduleResponseInput.Builder(paymentSchedulerCommand.getId(), AcceptOrRejectCodes.Accepted).build())
                .thenAccept(it -> log.debug("Scheduled"));
    }

    @Override
    public boolean supports(SchedulingCommand schedulingCommand) {
        return schedulingCommand instanceof PaymentSchedulerCommand;
    }
}

Last, but not least, we need to have a bean defined, that will return an instance of our implemented SchedulingHelper:

@Bean
public PaymentSchedulerHelper paymentSchedulerHelper() {
    return new PaymentSchedulerHelper();
}