Documentation for a newer release is available. View Latest

Job Specification and Status

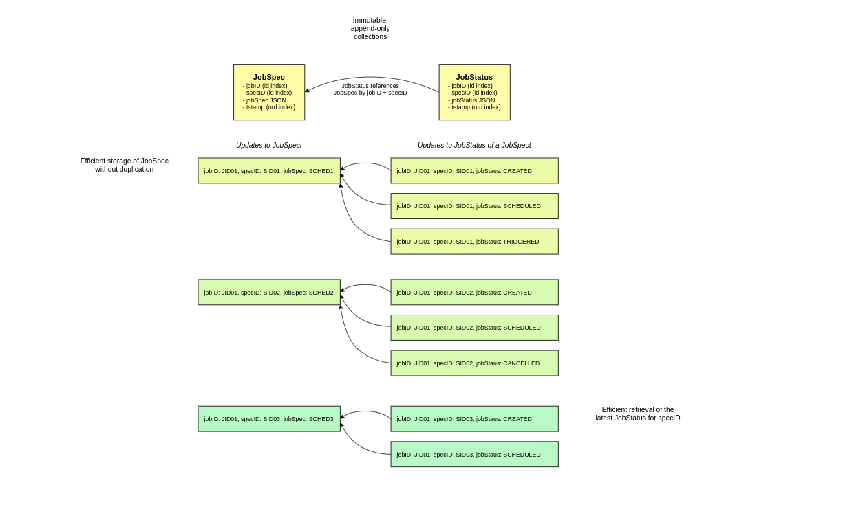
This page explains the job specification and status:

jobspec status

Job Specification

The job specification is the way to tell the IPF Persistent Scheduler how to run a scheduled job. It consists of the following parts:

Name Mandatory? Description

jobSpecificationKey

Yes

a unique identifier for this job

jobRequestor

Yes

A unique identifier for the requestor (a requestor can have multiple jobs)

schedulingSpecification

Yes

The cron expression for this job

triggerCommand

Yes

The Command to send to the SchedulingHelper at the scheduled time(s)

triggerIdentifier

Yes

An ID to use to send to the SchedulingHelper at the scheduled time(s)

failureCommand

Yes

When a failed execution is detected, the SchedulingHelper will receive this message.

failureIdentifier

Yes

An ID to use to send to the SchedulingHelper at the scheduled time(s)

calendar

No

Calendar to use for this job (see Calendars)

zoneId

No

A time-zone id, such as Europe/Paris, used to override default system time zone when scheduling a task. List of zone ids.

deleteTime

No

Used for TTL index. One time jobs that have been executed successfully. One time jobs that have failed execution. All jobs that have been cancelled. All these jobs, will be updated with a "delete time" and will no longer be available when querying them in the database. It will allow us to quickly retrieve the latest job specifications, and filter out (in case of rehydration) the jobs that have been excluded.

Job Execution Status

The JobExecutionStatus collection is linked to the JobSpecification collection by the jobSpecificationId field.

The JobExecutionStatus collection is going to change more frequently, because the status of a job changes more frequently than its specification.

It contains the jobSpecificationId, the executionStatus the updatedTime and the deleteTime. It is an append only collection and in order to get the current job execution status we just need to order by updatedTime and get the latest more recent entry.

Similarly to the JobSpecification collection, the deleteTime field is used for TTL index. In addition, for recurrent jobs, when a job is triggered, the previous entry will be marked for deletion. Only the most recent entry is worth keeping.

Status definitions

The different statuses are:

  • SCHEDULED: Is scheduled to run (and may have run in the past)

  • TRIGGERED: Has already run and will not run again

  • CANCELED: Was previously SCHEDULED but was not triggred

  • FAILED: Failed to execute