Documentation for a newer release is available. View Latest

Multi Nivel Bulking

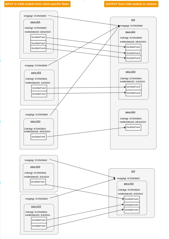
El SEPA DD PASO2 scheme pack proporciona el procesamiento necesario para recibir solicitudes de flujos de clientes, que contienen débitos directos, validar y procesar esas transacciones individuales en archivos salientes enviados al esquema. Esto significa que esas transacciones deben ser procesadas individualmente a través de la scheme pack, pero deben ser reunidos en un agregado bulks a ser enviado al esquema. Esto significa que el scheme pack está asumiendo la responsabilidad de manejar la agregación de transacciones recibidas a través de múltiples mensajes provenientes de un flujo de implementación del cliente.

El scheme pack contiene lógica para agregar mensajes de entrada (ya sea que contengan uno o varios pagos) en un mensaje compartido sobre la base del Agente Instruccional, el Agente Acreedor y, opcionalmente, la Fecha de Liquidación Interbancaria. Todas las transacciones entrantes que compartan este conjunto de características se colocarán en el mismo mensaje saliente.

Puntos importantes a tener en cuenta:

  1. Un mensaje entrante del banco cliente puede tener sus transacciones divididas en múltiples mensajes en el archivo IDF que se enviará al esquema.

  2. El mensaje saliente contendrá transacciones individuales de uno o más mensajes enviados.

  3. La colocación de transacciones en el outbound bulk el mensaje es manejado exclusivamente por el CSM.

  4. Los mensajes salientes se agrupan en archivos IDF separados para cada Agente Instructivo, de acuerdo con las reglas del esquema.

El diagrama a continuación representa pacs. 003 como ejemplo:

transaction bulking

Este formulario de múltiples niveles bulking se utiliza para los siguientes mensajes en el IDF:

  • pacs. 003, pacs. 007, camt. 056

Otro message type s se añadirán en futuras versiones.