Documentation for a newer release is available. View Latest

CSM Reachability Modelo de Datos Lógico

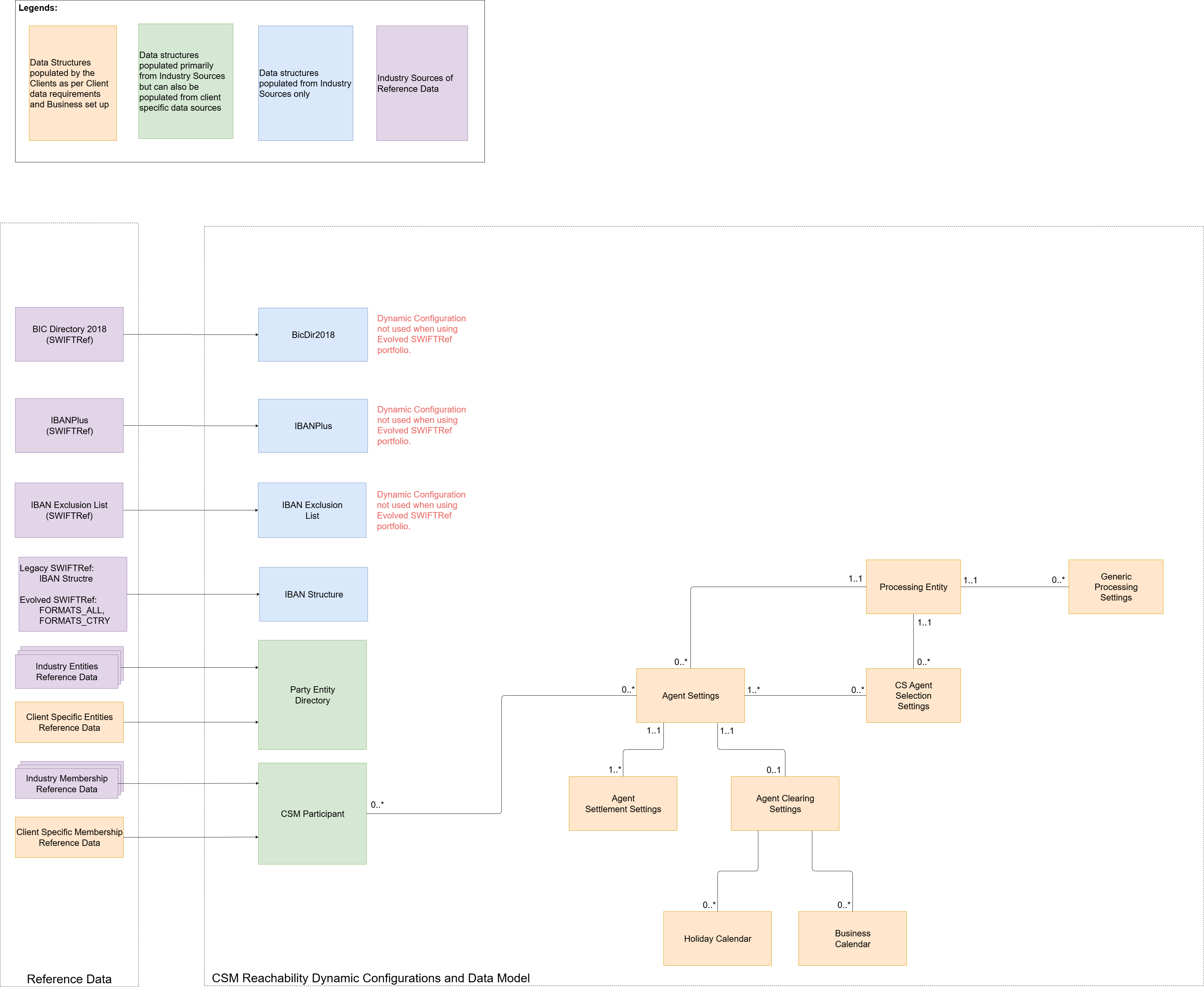
En esta sección exploraremos el modelo de datos lógico utilizado por CSM Reachability Service. Las estructuras de datos en el modelo de datos son todas configuraciones dinámicas y están soportadas por DPS setting management API s.

Las actualizaciones en la Configuración Dinámica (después de un proceso de aprobación opcional) se aplican de manera (casi) en tiempo real durante el procesamiento de pagos en IPF.

1. Modelo de Datos Lógico

csm-modelo-de-datos-de-alcance

2. Configuraciones Dinámicas

Configuraciones dinámicas utilizadas por CSM Reachability Service puede agruparse en dos categorías a un alto nivel.

  1. Processing Data

  2. Datos de la Industria

@startmindmap

<style>
    mindmapdiagram{
         .discontinuedText {
            boxless{
                FontColor red
            }
        }
    }
</style>

title = Configuration Types
*[#orange] IPF Configuration
**[#pink] Static Configuration
***[#hotpink] Application Configuration
**[#gold] Dynamic Configuration
***[#physical] Industry Data

****
*****_ SWIFTRef Legacy Portfolio
******[#limegreen] IBAN Structure
*****_ SWIFTRef Evolved Portfolio
******[#limegreen] FORMATS_ALL
******[#limegreen] FORMATS_CTRY

****
*****_ SWIFTRef Legacy Portfolio
******[#limegreen] IBAN Plus
*****_  SWIFTRef Evolved Portfolio- Decommissioned <<discontinuedText>>

****
*****_ SWIFTRef Legacy Portfolio
******[#limegreen] IBAN Exclusion List
*****_ SWIFTRef Evolved Portfolio- Decommissioned <<discontinuedText>>

****
*****_ SWIFTRef Legacy Portfolio
******[#limegreen] Bic Dir 2018
*****_ SWIFTRef Evolved Portfolio- Decommissioned <<discontinuedText>>


****
*****_ SWIFTRef Legacy Portfolio
******[#limegreen] Bank Directory Plus
*****_ SWIFTRef Evolved Portfolio
******[#limegreen] Identifiers All
*****[#limegreen] Bank Master 3. 0

****
*****[#limegreen] RT1 Routing Table
*****[#limegreen] STEP2 Routing Table
*****[#limegreen] TIPS INST Routing Table
*****[#limegreen] Bank Master 3. 0
*****[#limegreen] Client Specific Custom Membership Data**

***[#goldenrod] Processing Settings
****
*****[#burlywood] Generic Processing Settings
******[#burlywood] Processing Entity Accounts
******[#burlywood] Supported Transfer Currencies
******[#burlywood] Intra Entity Accounts
******[#burlywood] Client Specific Custom Generic Processing Settings**
*****[#burlywood] Agent Settings
******[#burlywood] Agent Settlement Settings
******[#burlywood] Agent Clearing Settings
*****[#burlywood] CS Agent Selection Settings

@endmindmap