Documentation for a newer release is available. View Latest

1. /validar-alcance-intra-entidad

Propósito

  1. Valide si el pago puede ser liquidado "Inta Entity" (dentro de la entidad de procesamiento misma) sin utilizar un externo. CSM Agente.

  2. Valida que la contraparte en el pago se encuentre en la lista de Partes Intra Entidad y, opcionalmente, que la moneda esté en la lista de monedas de transferencia soportadas con Intra Entidad.flag como "Verdadero".

  3. Cuando la respuesta sea "Alcanzable", la Entidad Procesadora podrá liquidar el pago "Intra Entidad", sin necesidad de utilizar un externo. CSM Agente.

Por favor, consulte API especificaciones para la API para más detalles sobre el esquema, los atributos de entrada y salida soportados, así como ejemplos de respuestas.

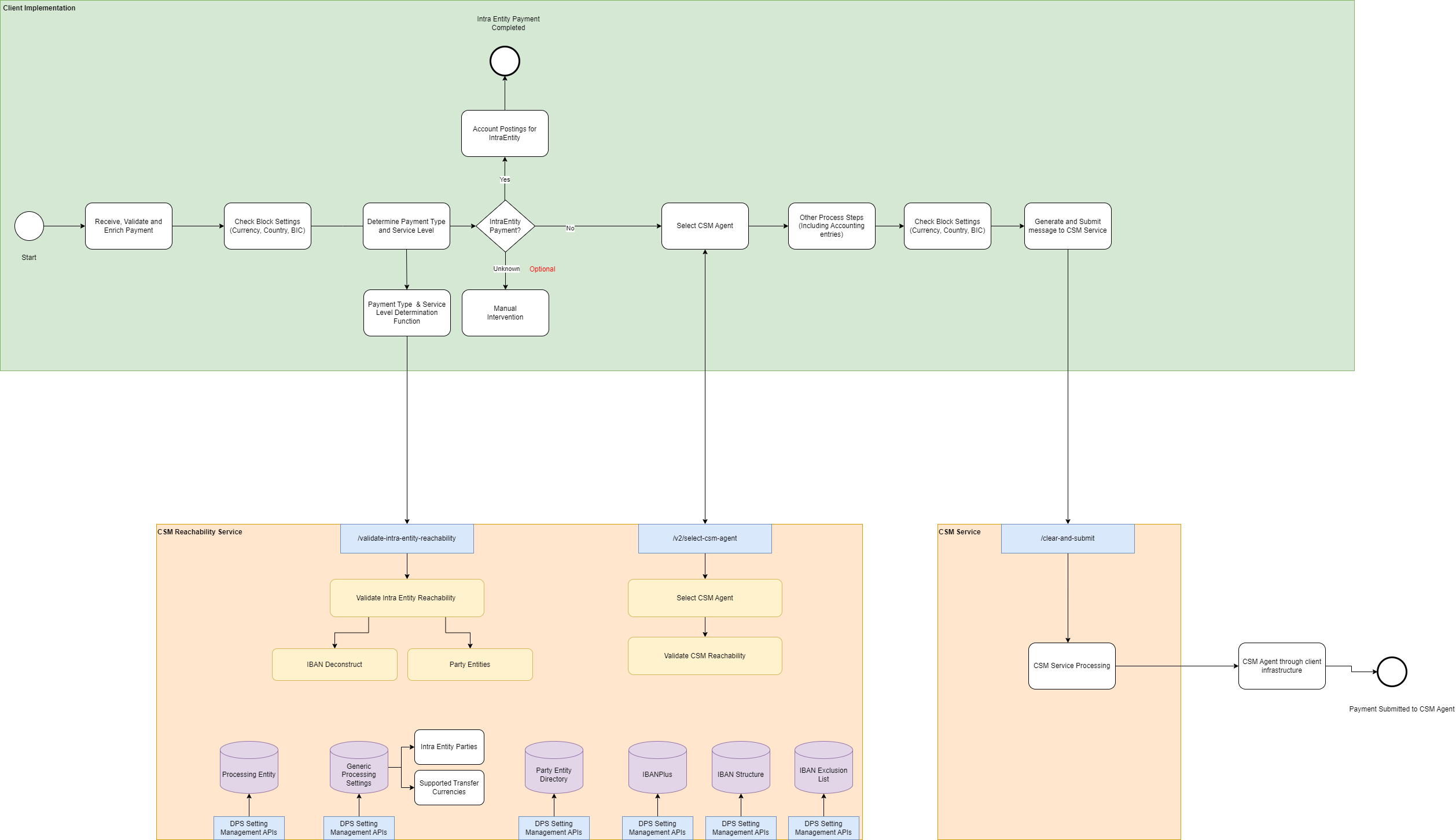
Uso

validate reachability usage.drawio

Solicitud y Respuesta

Por favor, consulte CSM Reachability Service API para la API especificaciones y ejemplo de solicitudes y respuestas.

Configuraciones Dinámicas

La API necesita que se configuren las siguientes configuraciones dinámicas:

  1. Processing Data:

  2. Entidad de Procesamiento (Obligatorio)

  3. Entidad de Procesamiento Genérica

    1. Partes Intra Entidad (Obligatorio)

    2. Moneda de Transferencia Soportada (Opcional - Necesario si se requiere una verificación de alcanzabilidad utilizando monedas de transferencia.

  4. Datos de la Industria:

  5. Directorio IBAN Plus (Opcional - Necesario si se requiere el uso de IBAN en Payment flows)

  6. Directorio de Entidades de Parte (Opcional - Necesario si se requieren verificaciones de alcanzabilidad utilizando identificadores distintos a los utilizados en la lista de Partes Intra Entidad.

Reason Codes

La API puede devolver lo siguiente reason codes por fallos funcionales en las validaciones de alcanzabilidad. Por favor, consulte Reachability Reason Codes para obtener detalles sobre reason codes y descripciones.

  1. IPFRCH001

  2. IPFRCH002

  3. IPFRCH005

  4. IPFRCH010

  5. IPFRCH011

  6. IPFRCH012