Documentation for a newer release is available. View Latest

Multi Level Bulking

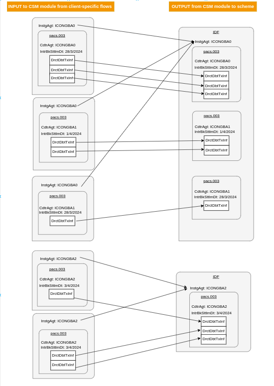
The SEPA DD STEP2 scheme pack provides the necessary processing to take requests from client flows, containing direct debits, validate and process those individual transactions into outbound files sent to the scheme. This means those transactions need to be processed individually across the scheme pack, but they must be brought together into aggregated bulks to be sent to the scheme. This means the scheme pack is taking responsibility for handling the aggregation of transactions received across multiple messages received from a client implementation flow.

The scheme pack contains logic to aggregate input messages (whether they contain one or many payments) into a shared message on the basis of Instructing Agent, Creditor Agent and optionally Interbank Settlement Date. All incoming transactions which share this set of characteristics would be placed into the same outgoing message.

Important points to note:

  1. An incoming message from the client bank can have its transactions split across multiple messages in the IDF file to be sent to the scheme.

  2. The outgoing message will contain individual transactions from one or more submitted messages.

  3. The placing of transactions into the outbound bulk message is handled exclusively by the CSM.

  4. Outbound messages are grouped into separate IDF files for each Instructing Agent, in accordance with scheme rules.

The below diagram depicts pacs.003 as an example:

transaction bulking

This form of multi-level bulking is used for the following messages in the IDF:

  • pacs.003, pacs.007, camt.056

Other message types will be added in future releases.