Documentation for a newer release is available. View Latest

Paso 7 - Añadir Reason Codes

Introducción al Paso 7

En este paso usted añadirá un Mecanismo de Compensación y Liquidación (CSM) y presente dos nuevos conceptos:

  • Una Biblioteca de Códigos de Razón

  • Una respuesta no concluyente

En este escenario, el pago se envía como un Pacs. 008 a un esquema que proporciona un acuse técnico de recepción o rechazo.

Si el CSM proporciona un nack también proporcionará un código de razón personalizado. En este escenario, será uno de los siguientes códigos:

  • REJ1 - Remitente no reconocido

  • REJ2 - Error de sintaxis

Si el CSM el agente proporciona un acuse y luego el payment flow espera una confirmación de que el esquema ha completado la validación de la instrucción.

El CSM enviará un Pacs. 002 con un 'TransactionStatus' que contenga 'ACCP' (Aceptado Customer Perfil) o 'RJCT' (Rechazado).

Si el CSM ha rechazado el pago en esta etapa, proporcionarán un código de estado 'StatusReasonCode' ISO.

El orden de las respuestas rechazadas de la CSM no están garantizados-el rechazo comercial podría ser recibido antes del rechazo técnico.

Añadir un nuevo Dominio Externo

Similar a los pasos anteriores, usted necesita añadir otro dominio externo.- esta vez para representar el CSM.

Comencemos creando uno y comencemos a construir la respuesta técnica desde el CSM. El código de respuesta será 'AcceptOrReject', pero deténgase en el 'Reason Codes', como sigue:

step 7 1

Cree una biblioteca de Códigos de Razón

Ahora puede crear una biblioteca de la reason codes que el CSM usos para la respuesta técnica:

  • Haga clic derecho en el modelo del menú de la izquierda.

  • Seleccione Nuevo>v2Flo>Biblioteca de Códigos de Razón

Ahora que ha creado una biblioteca de códigos de razón, puede poblarla con los reason codes en el escenario:

step 7 2

Ahora puede asignar el conjunto de códigos de razón que ha creado a la 'Solicitud de Pago'. Mientras esté allí, desmarque la casilla 'Completando'.- el payment flow necesita esperar una segunda respuesta antes de que pueda continuar al siguiente paso.

step 7 3

Complete la configuración de la Solicitud de Pago

Finalicemos la 'Solicitud de Pago'. Recuerde que el CSM envía dos respuestas-primero una respuesta técnica y luego una respuesta comercial (el resultado de la validación de la instrucción).

En la celda 'Respuestas', coloque el cursor debajo de 'Completar', presione Return, y se creará una nueva respuesta vacía.

Rellénelo hasta la sección del Código de Respuesta:

step 7 4

En el paso anterior, usted creó una biblioteca de códigos de razón, incluso cuando solo había dos resultados posibles. Esta vez, usted solo utilizará el 'AcceptOrReject’response codes. Los desarrolladores, en el conector entre el CSM y el Servicio de Pago, convertirá el response codes en el Pacs. 002 mensaje, en este caso ACCP para Aceptar y RJCT para Rechazar.

Coloque el cursor en la sección 'Código de Respuesta' y presione Ctrl+Space y seleccione 'AcceptOrReject'.

Luego, coloque el cursor en la sección 'Código de Razón' y presione Ctrl+Space. Verá que el ISO Reason Codes son un conjunto predefinido de reason codes en Flow Designer, por lo que puede seleccionarlos fácilmente.

Esta vez 'Completar' es verdadero, ya que no se esperan más respuestas del CSM después de este.

Cuando el CSM proporciona una respuesta de validación empresarial, va a estar en forma de un Pacs. 002 por lo que debe asegurarse de agregar 'Informe de Estado de Pago' como el business data a esas respuestas.

La solicitud debería verse ahora así:

step 7 5

Actualice el flujo

Ahora puede actualizar el flujo para unir todo.

State Definiciones

Primero-agreguemos el nuevo state de 'Compensación y Liquidación' mientras el pago está siendo procesado por el CSM.

step 7 6

Event Definiciones

Ahora añadamos cuatro nuevos events para el CSM. Usted tiene una validación técnica (aceptada y failed) y una validación empresarial (aprobada y failed). Cuando el CSM proporciona una respuesta de validación empresarial, va a estar en forma de un Pacs. 002 por lo que debe asegurarse de agregar 'Informe de Estado de Pago' como el business data para estos dos events.

step 7 7

Comportamiento de Entrada

Ahora tiene estados,events, solicitudes y respuestas definidas; usted puede actualizar el comportamiento de entrada con las cuatro nuevas respuestas posibles a la solicitud de pago.

step 7 8

Event Comportamiento

Y ahora puede actualizar el event comportamiento de la siguiente manera:

  • Añada el nuevo 'Clearing and Settling’s tate y los cuatro nuevos events a la event comportamiento.

  • Cambie el 'Mover a State' para 'Verificando Cuenta del Deudor' de 'Completo' a la nueva state de 'Compensación y Liquidación' y elimine la acción de crear una notificación.

  • Agregue una nueva acción de 'Solicitud de Pago' para cuando la verificación de la cuenta del deudor haya sido aprobada. Esto asegurará que la solicitud se envíe a la CSM para que pueda recibir una de las nuevas respuestas y el flujo pueda continuar.

  • Mueva el 'Enviar Notificación' al lugar correcto.- usted envía una notificación a la iniciación del pago cuando el pago ha sido procesado, así que eso es ahora una vez que el 'CSM Business Aprobado', 'CSM’Técnicamente Rechazado' y 'CSM Negocio Rechazado events ocurrir.

step 7 9

Utilicemos otra función en event comportamiento para tener en cuenta que la respuesta rechazada por el negocio podría llegar antes que la respuesta rechazada técnicamente.

En este escenario puede utilizar 'On Any' (en lugar de 'On')

  • Elimine la fila 4

  • En la última fila, cambie la columna 'Cuando' de 'En' a 'En cualquiera de'.

  • En la última fila añada un event -'CSM Técnicamente Failed'

Ha actualizado ahora el flujo de manera que, si cualquiera de los negocios failed o técnicamente failed respuesta se recibe, el state se mueve inmediatamente a rechazado.

step 7 10

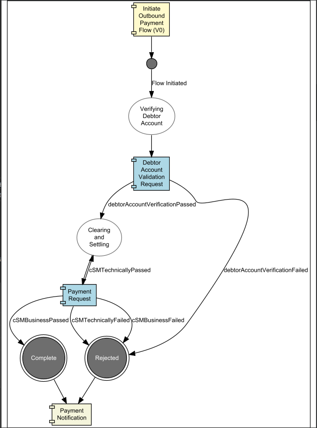
Revise el Flujo

Consulte el flujo en el visor flo.- puede ver cómo se está desarrollando el flujo.

step 7 11