Documentation for a newer release is available. View Latest

Instant Payment Solutions

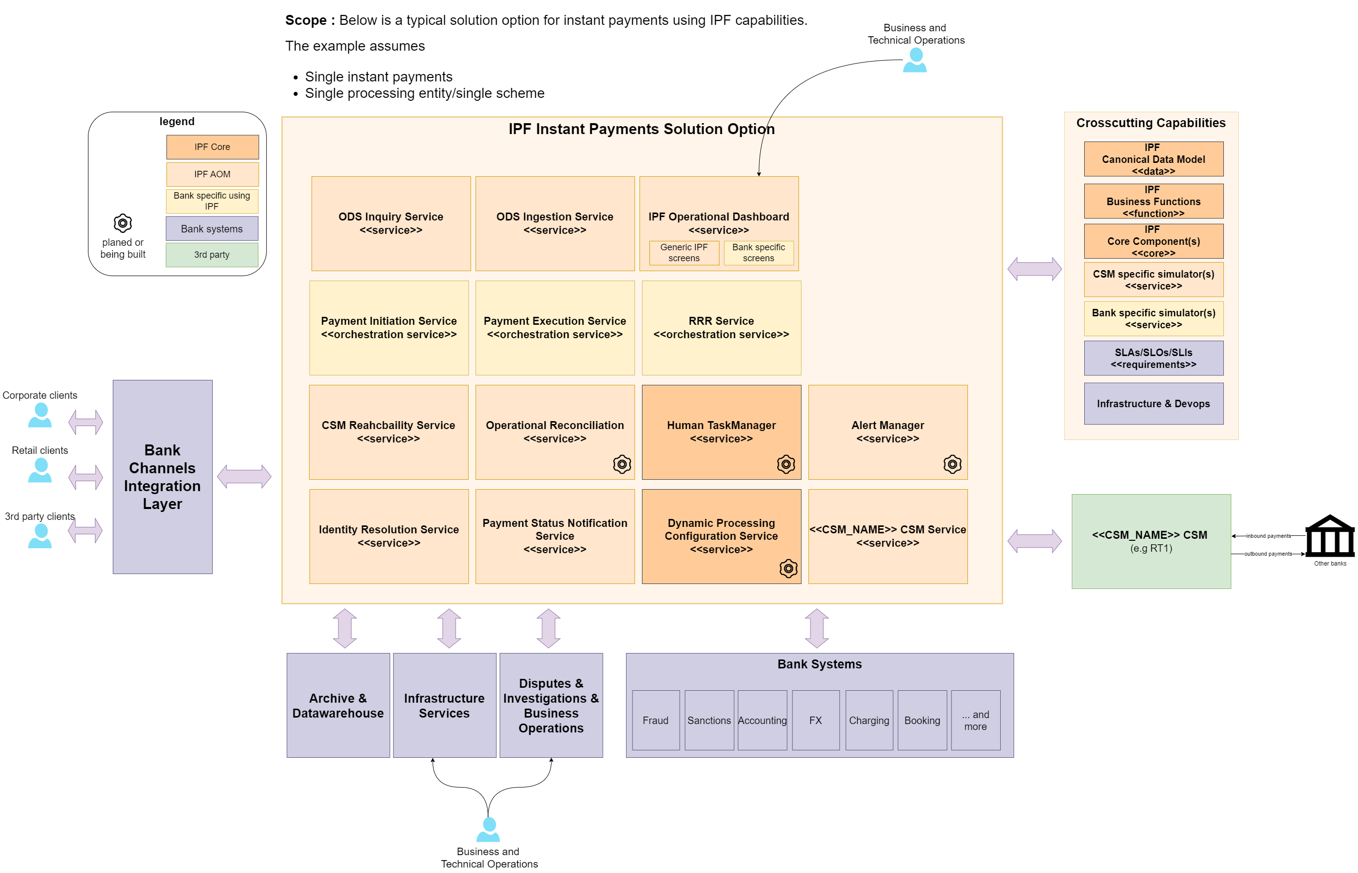
Below is a high-level view of how IPF features and components can be used to build a typical instant payment solutions. It is based on current IPF capabilities generally used in bank specific solutions, but doesn’t necessarily represent any particular bank implementation.

Note that below views are to demonstrate IPF capabilities and how IPF components can be put together to provide an instant payment solution which can be easily extended by adding relevant CSM services to the solution to support multi-CSM and additional processing entity settings to support multi-entity bank solutions.

Context

instant payments context

Solution Overview

instant payments solution overview